Loading
垦区新闻
夏日
井冈山
首页
集团简介
垦区概况
组织机构
企业荣誉
历史沿革
大事记
.
企业新闻
集团要闻
垦区动态
基层新闻
农垦旅游
.
企业文化
企业精神
企业理念
知青文化
军垦文化
农垦楷模
.
人才招聘
招聘信息
员工培训
.
招商引资
招商项目
优惠政策
.
党团建设
理论学习
农垦书屋
文化艺苑
全民阅读
.
廉政建设
保密两识教育
通知公告
大兴安岭农垦(集团)有限责任公司
电话:0470-5727364
传真:0470-5731377
邮编:165471
网址:
www.dxalnk.com
地址:内蒙古自治区呼伦贝尔市鄂伦春自治旗大杨树东
通知公告
您当前的位置:
>
通知公告
> 正文
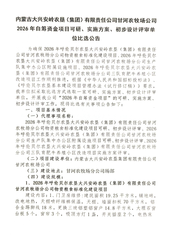
内蒙古大兴安岭农垦(集团)有限责任公司甘河农牧场公司2026年自筹资金项目可研、实施方案、初步设计评审单位比选公告
作者:甘河农牧场分公司 来源: 日期:2026/1/27 16:33:40 人气:
528
加入收藏
标签:
本文网址:
http://www.dxalnk.com:443/show.asp?id=3225
上一篇:
2026年呼伦贝尔农垦大兴安岭农垦(集团)有限责任公司宜里农牧场分公司库房改造…
下一篇:
比选结果公示