Loading
垦区新闻
夏日
井冈山
首页
集团简介
垦区概况
组织机构
企业荣誉
历史沿革
大事记
.
企业新闻
集团要闻
垦区动态
基层新闻
农垦旅游
.
企业文化
企业精神
企业理念
知青文化
军垦文化
农垦楷模
.
人才招聘
招聘信息
员工培训
.
招商引资
招商项目
优惠政策
.
党团建设
理论学习
农垦书屋
文化艺苑
全民阅读
.
廉政建设
保密两识教育
通知公告
大兴安岭农垦(集团)有限责任公司
电话:0470-5727364
传真:0470-5731377
邮编:165471
网址:
www.dxalnk.com
地址:内蒙古自治区呼伦贝尔市鄂伦春自治旗大杨树东
通知公告
您当前的位置:
>
通知公告
> 正文
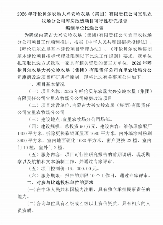
2026年呼伦贝尔农垦大兴安岭农垦(集团)有限责任公司宜里农牧场分公司库房改造项目可行性研究报告编制单位比选公告
作者:宜里农牧场分公司 来源: 日期:2026/1/15 16:27:36 人气:
1184
加入收藏
标签:
本文网址:
http://www.dxalnk.com:443/show.asp?id=3195
上一篇:
2026年呼伦贝尔农垦大兴安岭农垦(集团)有限责任公司宜里农牧场分公司库房改造…
下一篇:
关于2026年呼伦贝尔农垦大兴安岭农垦(集团)有限责任公司扎兰河农牧场分公司基…