Loading
垦区新闻
夏日
井冈山
首页
集团简介
垦区概况
组织机构
企业荣誉
历史沿革
大事记
.
企业新闻
集团要闻
垦区动态
基层新闻
农垦旅游
.
企业文化
企业精神
企业理念
知青文化
军垦文化
农垦楷模
.
人才招聘
招聘信息
员工培训
.
招商引资
招商项目
优惠政策
.
党团建设
理论学习
农垦书屋
文化艺苑
全民阅读
.
廉政建设
保密两识教育
通知公告
通知公告
大兴安岭农垦(集团)有限责任公司
电话:0470-5727364
传真:0470-5731377
邮编:165471
网址:
www.dxalnk.com
地址:内蒙古自治区呼伦贝尔市鄂伦春自治旗大杨树东
通知公告
您当前的位置:
>
通知公告
·
2026-01-30
迅捷分公司可研编制单位比选结果公示
迅捷分公司可研编制单位比选结果公示.pdf
详情
·
2026-01-29
比选结果公示
详情
·
2026-01-27
比选结果公示
详情
·
2026-01-27
内蒙古大兴安岭农垦(集团)有限责任公司甘河农牧场公司2026年自筹资金项目可研、实施方案、初步设计…
详情
·
2026-01-27
2026年呼伦贝尔农垦大兴安岭农垦(集团)有限责任公司宜里农牧场分公司库房改造项目可行性研究报告评…
详情
·
2026-01-26
2026年内蒙古大兴安岭农垦(集团)有限责任公司东方红农牧场分公司自筹项目评审单位的比选公告
详情
·
2026-01-26
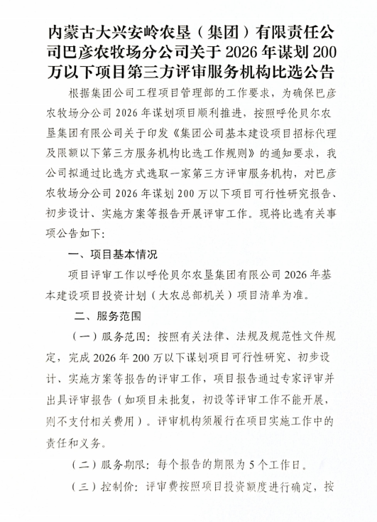
内蒙古大兴安岭农垦(集团)有限责任公司巴彦农牧场分公司关于2026年谋划200万以下项目第三方评审服…
详情
·
2026-01-23
大兴安岭农垦集团公司关于比选(大农总部机关)2026年谋划200万以下项目第三方评审服务机构的公告
附件1:比选评分标.docx
详情
·
2026-01-22
比选结果公示
详情
·
2026-01-22
2026 年呼伦贝尔农垦兴禾农牧业服务有限公司迅捷分公司业务中心维修改造工程项目可研编制单位比选…
附件1:比选评分标准(2026年呼伦贝尔农垦兴禾农牧业服务有限公司迅捷分公司业务中心维修改造工程项目).docx
详情
·
2026-01-21
比选结果公示
详情
·
2026-01-21
比选结果公示
详情
·
2026-01-21
比选结果公示
详情
·
2026-01-20
比选结果公示
详情
·
2026-01-20
2026年呼伦贝尔农垦大兴安岭农垦(集团)有限责任公司巴彦农牧场分公司智慧仓储改造项目可行性研究报…
详情
·
2026-01-20
2026年呼伦贝尔农垦大兴安岭农垦(集团)有限责任公司巴彦农牧场分公司水肥一体化配电线路安装项目可…
详情
·
2026-01-20
2026年呼伦贝尔农垦大兴安岭农垦(集团)有限责任公司巴彦农牧场分公司职工活动中心室外屋面改造项目…
详情
·
2026-01-19
比选结果公示
详情
·
2026-01-19
比选结果公示
详情
·
2026-01-19
内蒙古大兴安岭农垦(集团)有限责任公司物流园规划评审第三方服务机构比选公告
详情
总数 1970
上一页
1
2
3
4
5
6
7
8
...99
下一页
页次 4/99